公证处说| 遗嘱怎么写,来参考公证处提供的遗嘱版本
每份遗嘱都承载着遗嘱人真实的情感、期望和嘱托。有的人因为子女众多,打算财产只给某个子女,不给其他子女;有的人因为子女婚姻状况不稳定,希望遗产只作为子女的个人财产,不作为女儿女婿或儿子儿媳的夫妻共有财产;有的人想把财产遗赠给孙子女,而不是给子女;有的人想为残障子女指定监护人;有的人想保障未成年子女的生活;有的人想捐赠部分遗产给慈善机构;还有的人想给再婚配偶保留房屋的终身居住权……
那么遗嘱应该怎么写,才能有效表达遗嘱人的真实意愿,并且在遗嘱人身故后得到有效实现?
鄞源公证处归类汇编了几种遗嘱版本,供大家参考。
遗嘱参考版本
(浙江省宁波市鄞源公证处提供)
一个子女继承,且作为子女个人财产
格式规范:自书遗嘱全文应由遗嘱人亲笔书写,签名,注明年、月、日。
多个子女继承,且作为子女的夫妻共有财产
格式规范:自书遗嘱全文应由遗嘱人亲笔书写,签名,注明年、月、日。
多份遗产、多个遗产受益人
格式规范:自书遗嘱全文应由遗嘱人亲笔书写,签名,注明年、月、日。
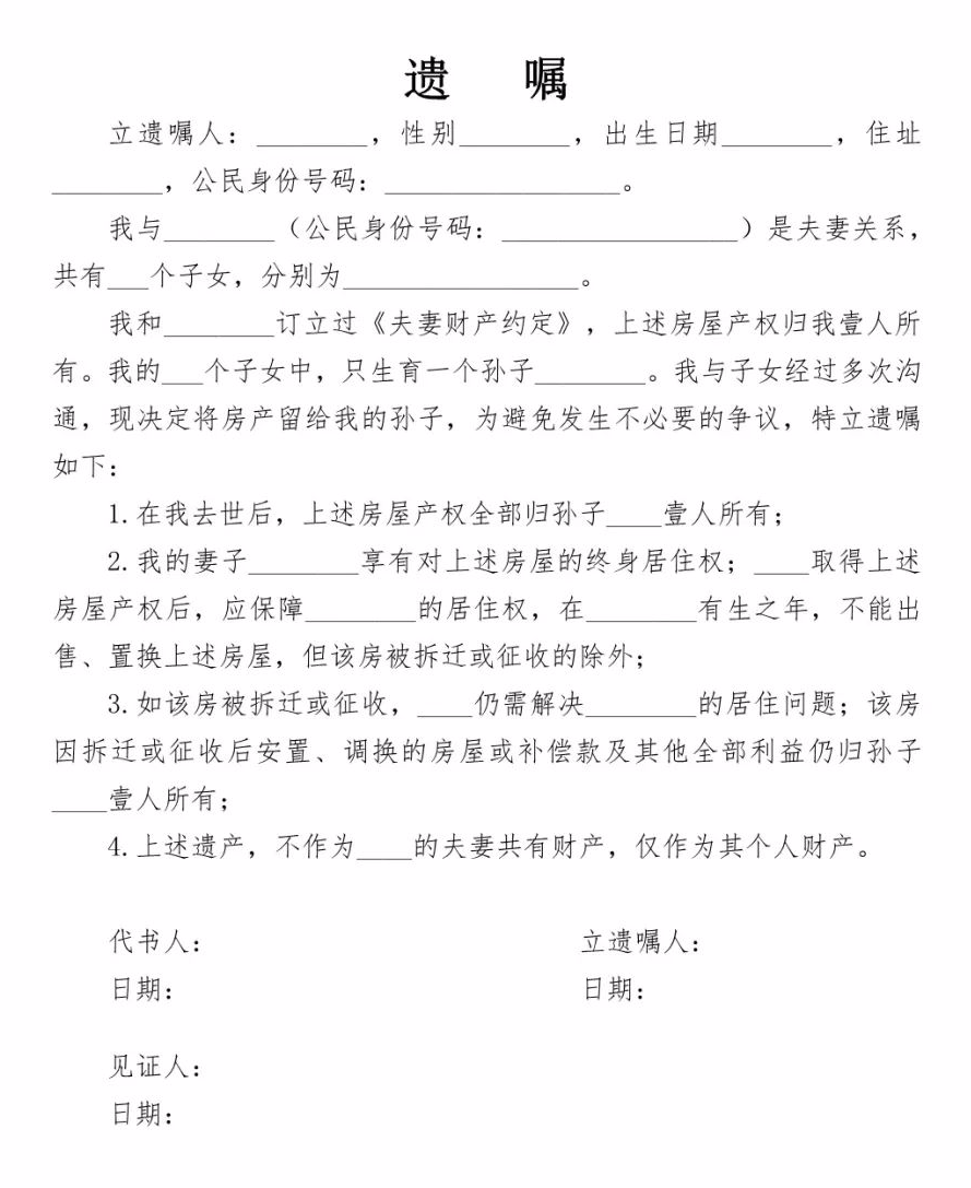
遗赠给孙子女,给第三人保留居住权
格式规范:代书遗嘱应当有两个以上见证人在场见证,由其中一人代书,并由遗嘱人、代书人和其他见证人签名,注明年、月、日。
注意事项:《民法典》第一千一百二十四条第二款规定,受遗赠人应当在知道受遗赠后六十日内,作出接受或者放弃受遗赠的表示;到期没有表示的,视为放弃受遗赠。
设定继承顺位
格式规范:代书遗嘱应当有两个以上见证人在场见证,由其中一人代书,并由遗嘱人、代书人和其他见证人签名,注明年、月、日。
设定遗嘱执行人
格式规范:代书遗嘱应当有两个以上见证人在场见证,由其中一人代书,并由遗嘱人、代书人和其他见证人签名,注明年、月、日。
注意事项:《民法典》规定,自然人可以依照本法规定立遗嘱处分个人财产,并可以指定遗嘱执行人。继承开始后,遗嘱执行人为遗产管理人。遗产管理人应当依法履行职责,因故意或者重大过失造成继承人、受遗赠人、债权人损害的,应当承担民事责任。遗产管理人可以依照法律规定或者按照约定获得报酬。
设定遗产管理人
格式规范:代书遗嘱应当有两个以上见证人在场见证,由其中一人代书,并由遗嘱人、代书人和其他见证人签名,注明年、月、日。
注意事项:《民法典》规定,遗产管理人应当依法履行职责,因故意或者重大过失造成继承人、受遗赠人、债权人损害的,应当承担民事责任。遗产管理人可以依照法律规定或者按照约定获得报酬。
部分遗产捐赠,遗产有兜底条款,遗嘱内容还包含丧事处理
格式规范:打印遗嘱应当有两个以上见证人在场见证。遗嘱人和见证人应当在遗嘱每一页签名,注明年、月、日。
注意事项:《民法典》第一千一百二十四条第二款规定,受遗赠人应当在知道受遗赠后六十日内,作出接受或者放弃受遗赠的表示;到期没有表示的,视为放弃受遗赠。
立遗嘱时性质为遗赠、后续可能变为遗嘱继承
格式规范:打印遗嘱应当有两个以上见证人在场见证。遗嘱人和见证人应当在遗嘱每一页签名,注明年、月、日。
注意事项:《民法典》第一千一百二十四条第二款规定,受遗赠人应当在知道受遗赠后六十日内,作出接受或者放弃受遗赠的表示;到期没有表示的,视为放弃受遗赠。
设定遗产管理人、提存、遗嘱指定监护,为残疾子女提供法律保障
格式规范:公证遗嘱由遗嘱人经公证机构办理。
遗体或器官捐献、特殊安葬方式
格式规范:自书遗嘱全文应由遗嘱人亲笔书写,签名,注明年、月、日。
注意事项:1.遗体捐赠需要向当地市级红十字会登记,也可以在死后由死者的第一顺序继承人共同向红十字会申请。2.骨灰撒海等安葬方式由死者家属向殡葬机构申请。
如果您还有任何疑问,请及时联系公证处,公证人员将为您的家庭财富传承提供全面、优质的公证法律服务。
关注阿拉公证吧!
